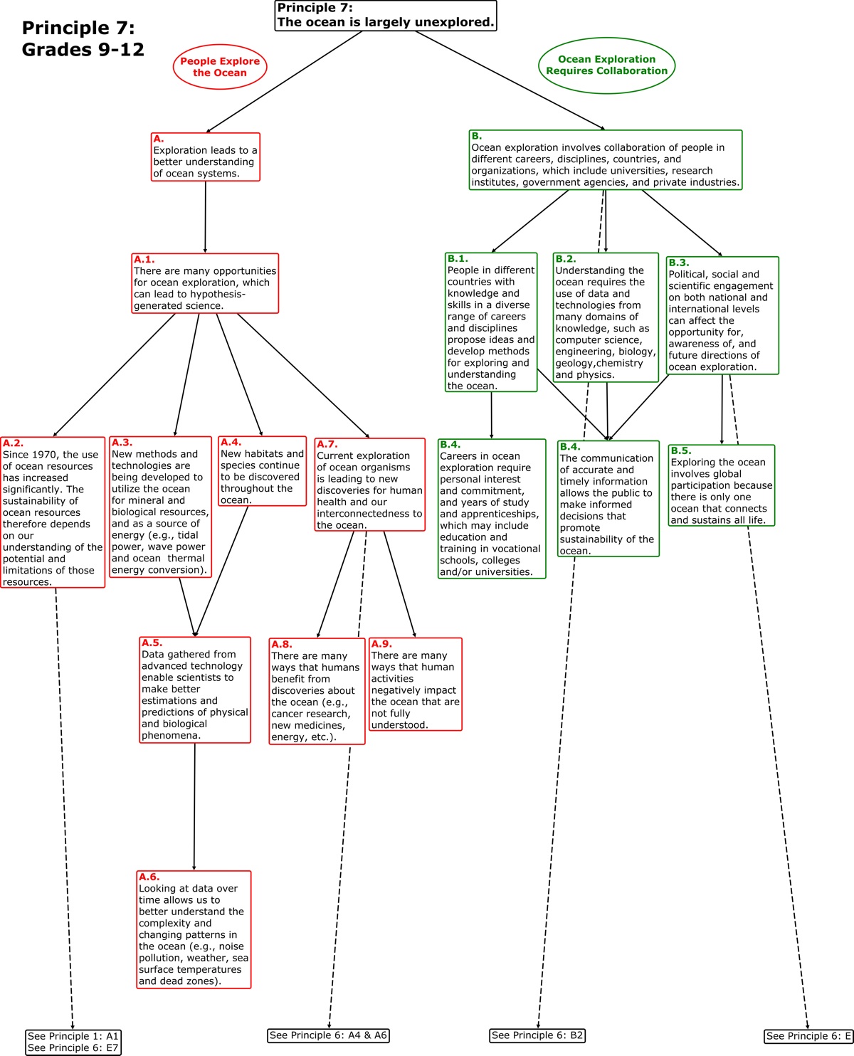
Download Page 1 of this conceptual flow diagram as a jpeg image (8.5 MB) or a pdf document (772 KB) or a postscript document (2.1 MB).