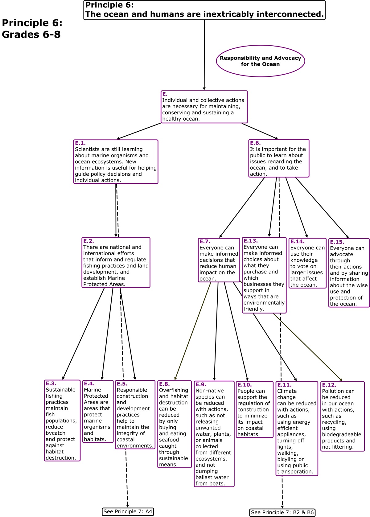
Download Page 3 of this conceptual flow diagram as a jpeg image (3.8 MB) or a pdf document (600 KB) or a postscript document (1.6 MB).