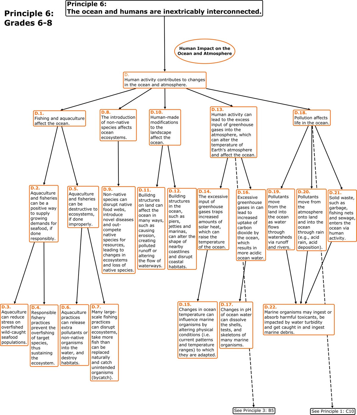
Download Page 2 of this conceptual flow diagram as a jpeg image (4.8 MB) or a pdf document (792 KB) or a postscript document (2.1 MB).