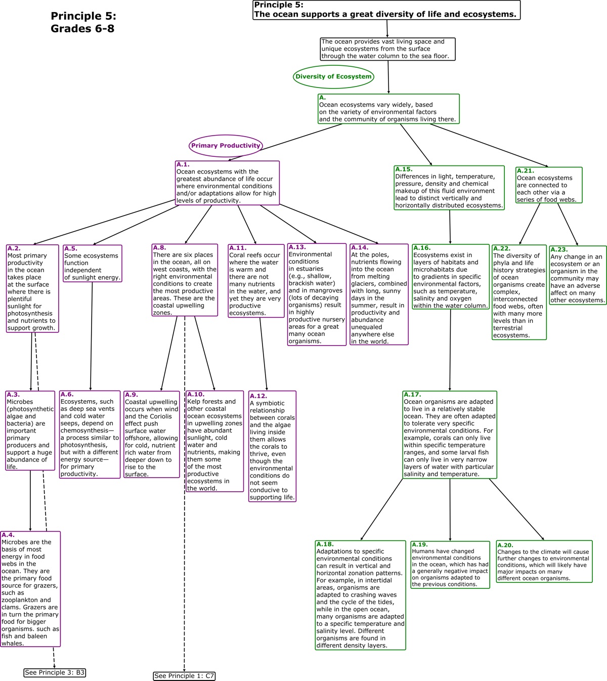
Download Page 1 of this conceptual flow diagram as a jpeg image (10.7 MB) or a pdf document (1.1 MB) or a postscript document (3.1 MB).