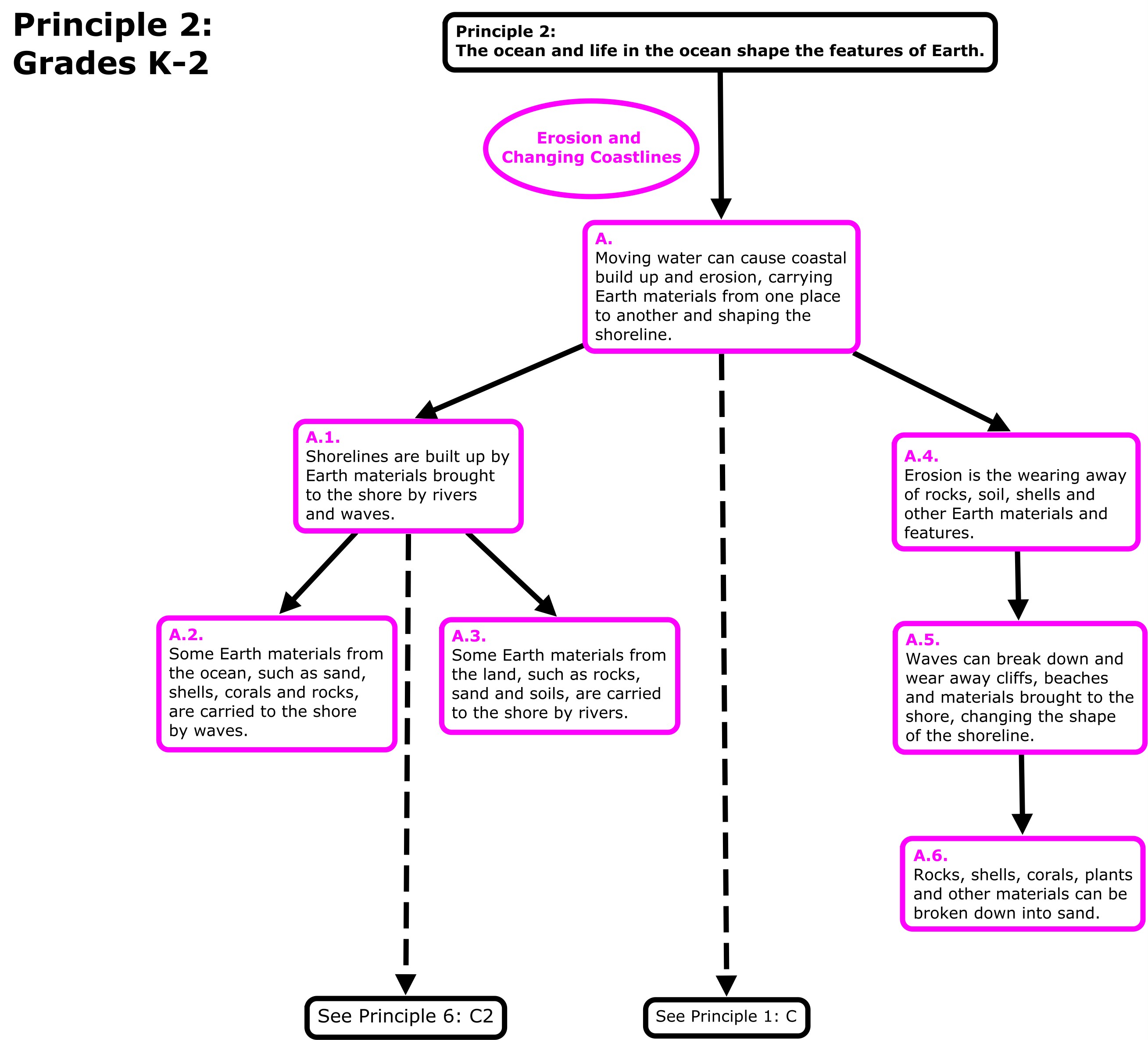
Download this full conceptual flow diagram as a jpeg image (532 KB), a pdf document (264 KB) or a postscript document (728 KB).